2020年贵州财经大学商务学院专升本招生简章
为进一步贯彻依法治校,实施“阳光招生”,保证学校“专升本”招生工作顺利进行,切实维护学校和考生的合法权益,根据《贵州省招生考试院关于做好2020年普通高等教育“专升本”考试招生工作的通知》(黔招考普【2020】16号)文件精神,特制定本招生章程。
一、组织与领导
学院成立“专升本”工作领导小组,由分管招生的副院长任组长,成员由招生、教务、学生管理等部门共同组成,全面负责“专升本”招生录取各项相关工作。
二、招生计划
| 专业名称 | 学制 | 计划数 | 其中: | 对口专业 | |
| 文科 | 理科 | ||||
| 金融学 | 2 | 60 | 24 | 36 | 金融类、财政税务类、财务会计类 | 
| 财政学 | 2 | 55 | 22 | 33 | 金融类、财政税务类、财务会计类 | 
| 会计学 | 2 | 130 | 50 | 80 | 财务会计类等所有专业、工程造价、房地产经营与管理、房地产经营与估价、资产评估与管理 | 
| 财务管理 | 2 | 125 | 46 | 79 | 财务会计类等所有专业、工程造价、房地产经营与管理、房地产经营与估价、资产评估与管理 | 
| 审计学 | 2 | 55 | 22 | 33 | 财务会计类等所有专业、工程造价、房地产经营与管理、房地产经营与估价、资产评估与管理 | 
| 工商管理 | 2 | 110 | 44 | 66 | 工商管理类、公共管理类、财务会计类、金融类、财政税务类、电子商务类、房地产类、建设工程管理类、旅游类、市场营销类、物流类、经济贸易类所有专业;餐饮管理、城市轨道交通运营管理、交通枢纽运营管理、电力客户服务与管理、航空物流、会展策划与管理、农村经济管理、铁道交通运营管理、电信服务与管理、药品经营与管理、水利水电工程管理、快递运营管理 | 
| 行政管理 | 2 | 110 | 44 | 66 | 工商管理类、公共管理类、公共服务类、财务会计类、金融类、财政税务类、电子商务类、房地产类、建设工程管理类、旅游类、市场营销类、物流类、经济贸易类、法律实务类、公安管理类、食品药品管理类、文秘类、教育类所有专业;餐饮管理、城市轨道交通运营管理、交通枢纽运营管理、电力客户服务与管理、家政服务与管理、老年服务与管理、航空物流、会展策划与管理、农村经济管理、铁道交通运营管理、电信服务与管理、水利水电工程管理、快递运营管理、公共卫生管理、国际邮轮乘务管理、技术监督与商检、高速铁路客运乘务、航空服务、空中乘务 | 
| 人力资源管理 | 2 | 55 | 22 | 33 | 工商管理类、公共管理类、公共服务类、财务会计类、金融类、财政税务类、电子商务类、房地产类、建设工程管理类、旅游类、市场营销类、物流类、经济贸易类、法律实务类、公安管理类、食品药品管理类、文秘类、教育类所有专业;餐饮管理、城市轨道交通运营管理、交通枢纽运营管理、电力客户服务与管理、家政服务与管理、老年服务与管理、航空物流、会展策划与管理、农村经济管理、铁道交通运营管理、电信服务与管理、水利水电工程管理、快递运营管理、公共卫生管理、国际邮轮乘务管理、技术监督与商检、高速铁路客运乘务、航空服务、空中乘务 | 
| 计算机科学与技术 | 2 | 126 | 0 | 126 | 计算机类、电子信息类、通信类所有专业;信息管理与信息系统、安全防范技术、建筑室内设计、建筑室内设计、数字媒体艺术设计 | 
| 电子商务 | 2 | 118 | 48 | 70 | 电子商务类所有专业;广告策划与营销、互联网金融、市场营销、物流管理、营销与策划、电子商务技术、信息安全与管理、移动互联网应用技术、快递运营管理 | 
| 市场营销 | 2 | 110 | 42 | 68 | 市场营销类、物流类、财务会计类、金融类、汽车制造类、法律实务类、工商管理类、公共卫生与卫生管理类、公共事业类、教育类、经济贸易类、环境保护类、医药类、临床医学类、医学技术类、药品制造类、康复治疗类、护理类、旅游类、餐饮类、文秘类、自动化类、艺术设计类、计算机类、电力技术类、电子信息类、市政工程类、水利工程与管理类、体育类、表演艺术类、畜牧业类、广播影视类、非金属材料类、化工技术类、机械设计制造类、食品药品管理类、机电设备类、纺织服装类、安全类、包装类、农业类、渔业类、水土保持与水环境类、邮政类、资源勘查类、广播影视类所有专业、新型建筑材料技术、建筑装饰工程技术、护理、卫生检验与检疫技术、眼视光技术、烹调工艺与营养; | 
| 汉语言文学 | 2 | 126 | 110 | 16 | 语文教育、汉语、文秘、小学教育、学前教育、早期教育、新闻采编与制作、播音与主持、法律文秘、导游、广告设计与制作、空中乘务、社会工作、社区管理与服务、会展策划与管理 | 
| 商务英语 | 2 | 20 | 15 | 5 | 旅游英语、英语教育、国际邮轮乘务管理、报关与国际货运 | 
三、报名和文化考试:
报名条件:
1.我省普通全日制高职(专科)2020 年应届毕业生,且截止 2020 年 8 月 31 日取得当年应届普通专科毕业资格(获得毕业证书),或具有我省高职(专科)学历的退役士兵;
2.身体健康;
3.思想品德良好;
4.学业成绩合格
(二)报名时间
2020年6月11日-17日
(三)报考科类
考试分文史和理工两大科类。文史类考试科目为大学语文、英语和专业课;理工类考试科目为高等数学、英语和专业课。各科分值均为 150 分,总分为 450 分。
(四)文化考试
  文化考试时间:2020年7月7日。文化考试、评卷、文化成绩划线、志愿填报等工作的组织实施均按照《贵州省招生考试院关于做好2020年普通高等教育“专升本”考试招生工作的通知》(黔招考普〔2020〕16号)文件要求,由省考试院统一组织实施。

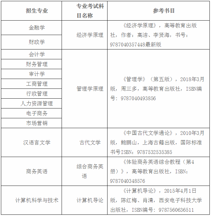
四、专业考试
(一)专业考试由学院负责组织(命题、考试、评卷),考试均为笔试,试卷满分150分,考试时长120分钟。
  (二)专升本对口专业、专升本参考书目见下表,查询地址,

  (三)文化成绩上线的考生于8月7日持身份证、高职(专科)毕业证(毕业院校证明、《义务兵退出现役证》)到贵州财经大学商务学院老校门招生就业大楼二楼进行资格审查,审查合格后发放准考证。审查时不能提供专科毕业证书的,按省教育厅及省招生考试院相关规定执行。
(四)专业考试时间为8月8日,按准考证所示具体时间、地点参加考试。
(五)学院将审核考生毕业专业是否符合本科招生专业的对口专业报考要求,如果考生毕业专业不符合学院的报考对口专业要求,所报志愿无效,不得参加学院组织的专业考试。
录取规则
(一)按照《贵州省招生考试院关于做好2020年普通高等教育“专升本”考试招生工作的通知》(黔招考普【2020】16号)文件中录取工作执行。
(二)专业考试合格线划定:学院根据招生专业对考生专业课的基本要求和考生专业考试成绩以及参加专业考试考生人数,按不超过招生计划2倍的比例分科类划定各专业的专业考试合格分数线,生源不足的专业会适当调整招生计划。
(三)学院根据“专升本”专业招生计划和考生填报的志愿,在文化考试成绩、专业考试成绩双上线的基础上,按合计总分(合计总分=文化考试成绩+专业考试成绩)排序,从高分到低分择优录取,至额满为止。如果合计总分相同,按文化考试成绩从高到低排序;若文化考试成绩再相同,按数学(语文)成绩从高到低排序。若分数线上生源不足时,接收补报志愿考生。对不符合“专升本”有关规定的考生作退档处理。
(四)学院“专升本”免试生录取工作按照黔招考普〔2020〕16号文件执行。
(五)退役士兵录取工作,按照黔招考普〔2020〕16号文件执行。
(六)学院“专升本”录取无男女比例限制。已被录取的考生,由我院组织体检,体检工作按《普通高等学校招生体检工作指导意见》及《省招委、省教育厅、省卫计委、省残联关于做好贵州省普通高等学校招生体检工作的通知》文件规定执行。体检不符合要求者,学院将根据具体情况予以处理。
(七)学院“专升本”录取结果由贵州省招生考试院和学院招生网站面向社会公布。
(八)为确保招生质量,我校在录取工作中可根据生源和考生考试成绩的实际情况,对招生计划进行适当调整。
六、严格纪律,确保录取质量
为确保“专升本”考试招生工作的顺利进行,学校成立由分管考试招生的副校长任组长,招生、教务、学生管理、纪检监察部门共同组成的领导小组,具体领导本校考生的资格审查、专业课命题、制卷、考试、录取、体检等工作。对参加此项工作的人员要进行遵纪守法教育和业务培训,做到先培训后上岗。要坚持公平、公开、公正的原则,严格按照规定的条件、程序和要求做好选拔工作,切实保证选拔质量。认真执行考试招生政策规定,增强考试招生工作的透明度,强化监督检查,确保考试招生工作平稳实施。严肃考试招生工作纪律,对违规违纪行为要按国家有关规定严肃处理,并追究相关负责人的责任。
七、收费标准
学费及住宿费严格按照价格主管部门批准的各专业学费标准收取。
八、学历、学位授予
学生在规定年限内修完教学计划规定的内容,达到毕业要求,颁发国家承认学历的、经教育部电子注册的贵州财经大学商务学院本科学历证书,并以此具印,符合学士学位授予条件的,授予贵州财经大学商务学院学士学位。
九、咨询、联系方式:
地址:贵州省黔南州惠水县建设西路
邮政编码:550600
联系电话:0854-7065555 7065553
传真:0854-7065552
十、本章程若与国家法律、法规、规章、规范和有关政策相抵触的,以国家法律、法规、规章、规范和有关政策为准。
十一、本章程由贵州财经大学商务学院招生办公室负责解释。
 
  声明
(一)由于考试政策等各方面情况的不断调整与变化,本网站所提供的考试信息仅供参考,请以权威部门公布的正式信息为准。
(二)本网站在文章内容来源出处标注为其他平台的稿件均为转载稿,免费转载出于非商业性学习目的,版权归原作者所有。如您对内容、版权等问题存在异议请与我们联系,我们会及时进行处理解决。
贵州专升本网声明:
1、由于各方面情况的调整与变化,本网提供的考试信息仅供参考,考试信息以省考试院及院校官方发布的信息为准。
2、本网信息来源为其他媒体的稿件转载,免费转载出于非商业性学习目的,版权归原作者所有,如有内容与版权问题等请与本站联系。联系邮箱:952056566@qq.com






